dnf活动小美国庆武器装扮属性 DNF:回忆DNF5000天!白嫖黄金书与萌萌动物套装
DNF:回忆DNF5000天!白嫖黄金书与萌萌动物套装
作者:Evo-45
前言
5000天,以现在的眼光回看这段路程,估计自己都要佩服自己,一款游戏能坚持这么久!在这样一个特殊日子里,官方会举办活动,说实话一点也不惊讶,因为现在各色节日、各色活动很多,从玩家的角度来看,除了一部分纪念意义外,更多的是看看有哪些实惠干货,接下来将这些活动逐一拆散摊开,看看都有哪些亮点和价值本篇意在探讨与交流,价值几何最终还要个人决定,总之,仓库有空地,有就收着!
时光回溯活动介绍
活动玩法:
活动开始后玩家每天可点亮一个DNF年份,且登录游戏可领取35个材料,每点亮一张图片即消耗20个,完成难度不高,但需要耗时间,从2月24日至4月21日,有56天,满勤状态下可以提前搬空商店,但无限裂缝通行证需要每周兑换,所以活动参与基本是全程
道具使用建议:
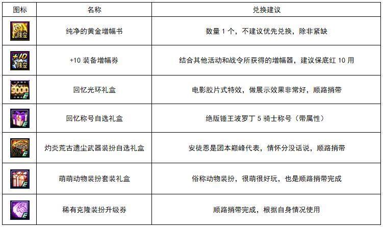
因周兑换道具价值实用,故活动基本全程参与,且官方介绍也很全,以下表格仅选取重点道具
道具外观展示:
1.回忆光环礼盒(电影胶片是亮点)
2.回忆称号礼盒
3.荒古遗尘武器装扮自选礼盒
4.萌萌动物装扮套装
时光商城
选购建议: 综合各种因素和价值,除宠物外,时装价值最大,因现在战令中的绝版装扮礼盒已经将日期限定在2020年,故之前的装扮获取已经没办法了,如实在喜欢的只能通过购买获取,以上道具仅可使用点卷购买,无法使用代币卷 道具外观展示: 1、2017年上线过的海军装扮,从目前来看,讨论焦点和关注度最高
2、小美是2017年国庆礼包中的宠物,附带BUFF技能+1
3、觉醒插图为Q版风格
纪念周边
周边设定集又发售啦,而这一次的发售时间恰好2月24日,从时间来看正好间隔1年,内容方面为2021年设定集目前的获取方式有两种:第一种为抽奖获得资格进行购买:
等新的抽奖链接上线后立即更新第二种为等官方未来直销(已有预告):关于《DNF官方艺术设定集》的相关说明-DNF周边商城 (qq.com)周边商城链接:首页-DNF周边商城 (qq.com)附赠道具外观展示:
1.光环、宠物、称号
2.时装展示
3.觉醒插图
总结
同样是5000天活动,从白嫖这个路线看,奖励幅度远远强过韩服,毕竟国服玩家基数在这,奖励侧重自然也有所不同;总体而言,不带任何节奏的看待这期活动,还是挺值得参与的!
DNF:又可获得一件梦幻克隆装扮!纪念商店道具购买建议
作者:纸鸢
助手id:376118948
【前言】
5000天纪念系列活动中的时光纪念商店已经开启,小伙伴们都买了些什么?笔者今天来简单盘点一下5000天纪念商店中五种道具的性价比与购买建议,供小伙伴们参考。
【一】次元玄晶礼盒(5个)
花费14000点券可以购买5个次元玄晶,若是与商城20000点券的原价相比,还是非常良心的,给出了七折的折扣,但实际上用点券直接购买次元玄晶的人少之又少,性价比较低。
现版本若想要合成神器装扮,其一是依靠阿拉德探险记及DNF助手上的网页活动积攒次元玄晶;其二是参与未央获取次元玄晶微尘;其三是直接使用装扮合成。
虽然自新春礼包发售以来,新春装扮套装自选礼盒的价格在持续上升,但若从成本来考虑,用装扮套装自选礼盒中的装扮合成神器装扮仍是性价比最高的合成方式。
【二】梦幻克隆装扮礼盒(武器)
花费3888点券可以购买梦幻克隆装扮礼盒(武器),笔者建议有需求的玩家积极购买。
克隆武器装扮的定位比较独特,它虽然经常以礼包的赠品形式给予玩家,但并不意味着其价值很低;相反,实际上克隆武器装扮可以获取的数量一直就比较稀少,例如今年的新春礼包首购惊喜礼盒与普通探索奖励可以获得两个,去年的金秋礼包可以在装扮花篮处兑换两个,无论投入多少能够获取的数量始终不多。
并且新春礼包中新增的稀有武器克隆装扮进一步拉开了普通武器装扮与克隆武器装扮的差距,名望与伤害都有比较大的差别。
所以新号多或者刚回归缺少克隆武器装扮的玩家,这次礼盒一定不能错过,属于可遇而不可求的道具,错过这次,以后再想要买的时候有钱也买不来。
【三】海军风情远航装扮神秘礼盒
花费5000点券可以购买海军风情远航装扮神秘礼盒,笔者建议有需求的玩家积极购买。
此次出售的时装是2017年海军时装的新配色,以往白色款英姿飒爽,是克隆的常见搭配,改为蓝色以后更加拉风,喜欢这套时装的小伙伴们可千万不要错过哦~女鬼剑、男女神枪手与守护者的效果都非常棒!
此外,海军风情远航装扮神秘礼盒还有一定概率可以开出可交易的时装礼盒,一些暖暖玩家角色较多,一套时装很可能不够满足,其他几套便只能在拍卖行购买,小伙伴们若是开出可交易的话还能赚到不少钱。
【四】迷你小美宠物礼盒
花费500点券可以购买迷你小美宠物礼盒,作用很小,可作为海军时装的搭配宠物。
宠物提供50点四维与一级BUFF加成,属性不算亮眼,与正在发售的新春宠物、战令的宠物相比略显鸡肋。
【五】庆贺觉醒插图
花费50点券可以购买庆贺觉醒插图,笔者建议有需求的玩家积极购买。
两张一觉插图都可以永久使用,外观Q萌,好看不贵,喜欢的小伙伴们不要错过哦~需要注意的是觉醒插图是角色适用,并非账号通用,所以开启前小伙伴们一定要确认好开启的角色。
【结语】
本文笔者对5000天纪念商店道具的性价比作了一些简单的盘点,希望能够给各位勇士带来帮助。
以上就是笔者本期想分享的内容,也祝愿大家能打团翻金牌,周常出卡片,图纸合青面,开罐就毕业,强化增幅一次成功!有什么想法也欢迎各位小伙伴在评论区积极留言~
DNF:217体验服更新!白送限定光环武器装扮,魂异界辟邪玉调整
久违的“天界”体验服已更新,六大大活动内容曝光,白送限定光环称号武器装扮。经历13年的悠久历史,DNF已创造“5000天”公测,不禁感叹时间过得真快,玩家也都不再年轻!“萌新”越来越少,老玩家成为顶梁柱,支撑着游戏发展。
5000天纪念商店!本质“割韭菜”
为怀念“5000天”这个重大日子,时光纪念商店开启,多种道具上架,来供玩家去挑选,但可不是免费的,仅限点券购买!涵盖了次元玄晶,梦幻克隆装扮,绝版装扮等等。
表面上来看,这属于5000天纪念商店,实则是“割韭菜”。商店内的道具明码实价,究竟划不划算,要看玩家的需求。而迷你小美宠物,buff技能可+1级,算是不错的东西。
心仪之选!大师级品级调整箱来了
对心仪之选活动,我们并不陌生,之前多次推出过,只是奖励发生变化。这次“心仪之选”,依然延续了老套路,分为每日奖励和累积奖励。
【1】每日奖励。 每日奖励有4个档次,当在线的时间,达到15分钟,30分钟,45分钟和60分钟时,能各自的挑选一种道具。
【2】累积奖励。 在“心仪之选”累积奖励中,道具并丰厚,能拿100级史诗自选礼盒、灿烂徽章自选、大师级装备品级调整箱等等。
5000天回忆留声机!能拿药剂和单曲专辑
在回忆留声机中,能播放记忆中的音乐,持续4周的时间。但对玩家而言,最在意的是奖励,听完能领礼盒,里面的无期限buff药剂周四删除。
获得的“单曲专辑”,给予玩家设定了限制,暂时还无法使用。已明确的告诉你,在3.24新系统中,“点唱机”道具中,你才能够使用。
时光回溯之旅!拿限定光环称号武器装扮
为纪念5000天特殊日子,爱丽丝也来凑热闹,给玩家送道具奖励。而艾丽丝的道具,分为每日和重要两个档次,当玩家每天登陆时,能领取35个材料,解锁回忆需要20个,且解锁后获得15能量+10硬币。
通过送的活动材料,层层解锁回忆,积累能量拿道具奖励。其中涵盖了荒古遗尘武器装扮自选礼盒、回忆限定光环称号、萌萌动物套装扮、稀有克隆装扮升级券等等。
魂异界调整!辟邪玉名望改动
由于韩服魂异界地下城,怪物血量少6倍,不存在建筑霸体,引起了热议。2.17体验服更新后,下调了怪物血量与攻击力,移除怪物建筑霸体,跟韩服已经同步。
比较有趣的是,辟邪玉这个东西,在体验服迎来调整,根据词条属性等级,决定加成的高低。一个史诗辟邪玉,能增加几百名望值,注水C找到了新方法!
个人总结
“天界”体验服2.17更新的内容,涉及6大方面,游戏也走过了5000天的漫长时间,多亏了老玩家的加持,才能屹立这么久,在网游营收中名列前茅。这些更新的东西,在24号正式服登场,体验服只是提前放出来。












发表评论