dnf复仇者 dnf复仇者护石和符文最佳搭配2024
dnf复仇者护石和符文最佳搭配2024
当然,不管护石还是流派,选择的影响因素很多,比如个人习惯、手法、洗出来的自定义等等,如有不同,以你为准,仅供参考,仅供参考,仅供参考!
盘点:DNF复仇者装备攻略
BUFF介绍
复仇者BUFF不多,主要以提升技能堕落之魂,增加攻击力。精通等级为20级,上限为30级。
因为堕落之魂等级跟恶魔之力挂钩。恶魔之力等级发生变化时 堕落之魂也会发生变化。所以堕落之魂需要等级达到30级才能达到最大提升,可通过特定装备堆出30级,具体换装需要的装备会在下面换装装备推荐中列出来
起源版本中,魔化改为魔化时自动释放。且魔化不用换装也可以达到全程魔化。另外天使祝福在起源版本变成圣骑士独有技能。
换装搭配
在穿戴末日之殇6件套+血痕天葬镰刀配合光环称号宠物等装备达到堕落之魂技能30级后,可以将溢出的技能等级部位换成绿气息堕落之魂。
异界套装/异界散件(绿气息)属性介绍
额外加成装备
换装装备
完美换装
末日之殇六件套加绿皮,技能宝珠和白金徽章堆满等级(宠物光环各2级,51称号2级,称号、护肩、腰带、鞋宝珠四选二,白金徽章2级,时装一级,共计10级)
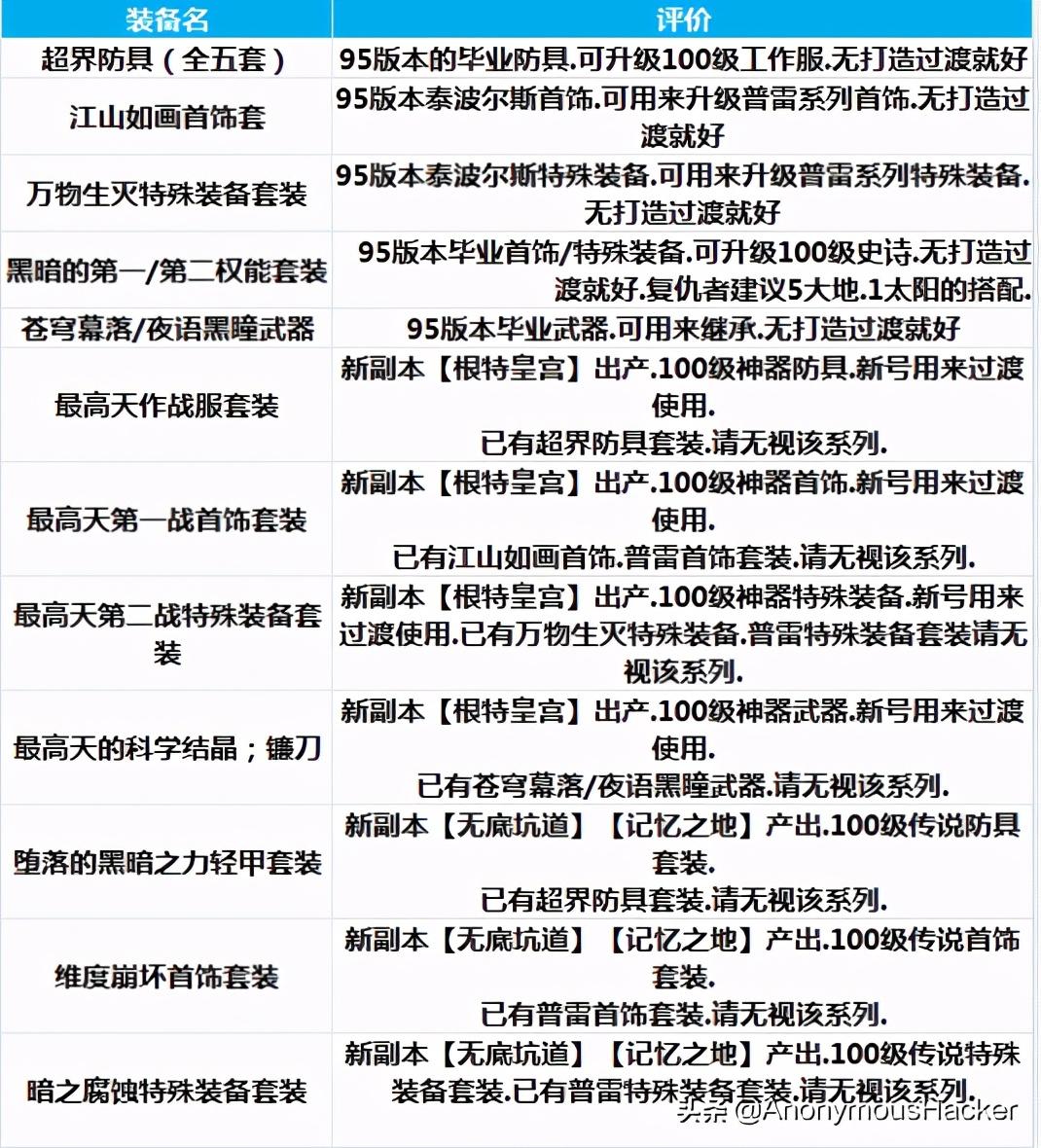
过渡装备
100级装备
武器
防具
首饰
特殊装备
混搭套装
推荐搭配
一、533搭配推荐
【方案一】贫瘠沙漠的遗产5+幸运三角3+军神的秘密遗产3
【方案二】贫瘠沙漠的遗产5+幸运三角3+灵宝:世界真理3
【方案三】恶化:地狱之路5+幸运三角3+军神的秘密遗产3
【方案四】贫瘠沙漠的遗产5+黎明时分3+军神的秘密遗产3
【方案五恶化:地狱之路5+幸运三角3+标准同步3
【方案六】大自然的呼吸5+幸运三角3+标准同步3
二、非533散搭搭配
【方案一】选择歧路(衣服腰带护肩)+其余部位大幽魂
【方案二】大自然的呼吸(衣服腰带护肩)+其余部位大幽魂
【方案三】热带炙炎(衣服腰带护肩)+其余部位大幽魂
【方案四】老兵的征服(腰带护肩)+其余部位大幽魂
【方案五】选择歧路(护肩鞋子)+大自然3+黎明时分3
【方案六】选择歧路(护肩鞋子)+热带炙炎3+幸运三角3
以上是小编整理的《DNF》复仇者装备攻略,不知道大家还喜欢吗?记得点击收藏、转发、评论、点赞谢谢!
DNF复仇者全程觉醒玩法 单气来源太简单
大家都知道韩服的四叔进行了回炉重做,那么复仇者的全程觉醒还像不像以前那样容易达成呢,让我们一起来看看~
既然安利了就要负责到底。 那么复仇者要达成无限觉醒需要什么呢?
没错 其实仅仅需要上图的85CS十字架以及贺拉斯3件套就足够了。
如果有春节宠物,吃冰石碎片加上贺拉斯3,手搓开觉醒,觉醒的冷却为137秒,持续70秒。
只要不朽战吼以及末日浩劫CD到了就用 那就可以无压力的达成无限觉醒。
顺便说下,复仇的BUFF装不要太简单,每一件绿气息+5%的堕落智力值,随便凑几件单气息就可以多出好几百智力。
总结:改版后单气息堕落会完全废掉,不过单气来源太简单,所以废也就废了吧!
其实韩服这次改版后保持全程觉醒也没有那么困难嘛,希望国服也能尽快更新~祝大家游戏愉快~












发表评论